DIY Backup Power Supply from Lead Acid Batteries

The Idea

What do you do when you have 3 12V 8.5Ah lead acid batteries lying around? You build a monster backup power supply.

I wanted something that could actually run most household electronics during a blackout.

I've never done this before so i consulted with Gemini and got to work.

Building the Battery Bank

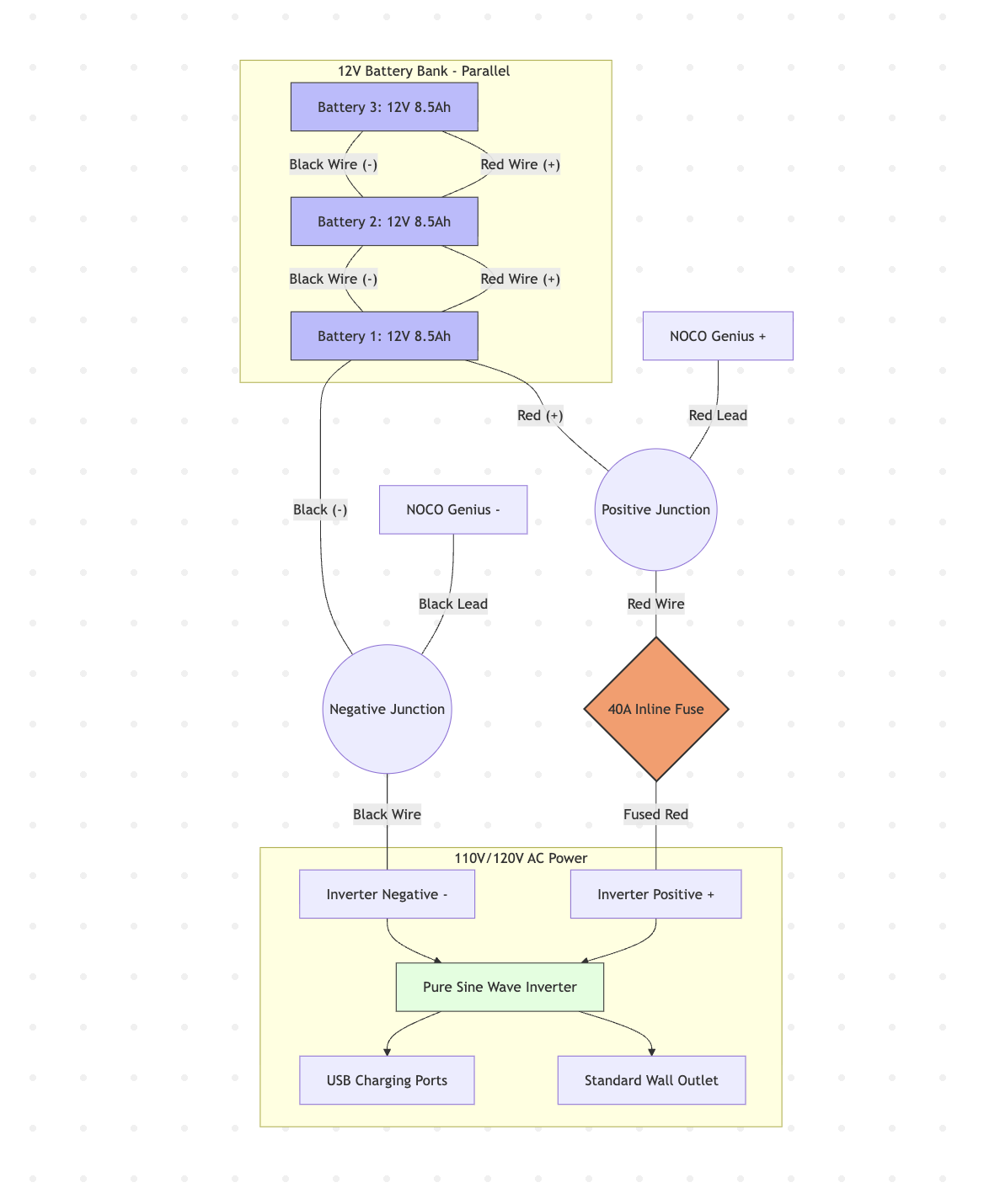
I started by wiring my three Power-Sonic batteries in parallel, which effectively tripled my capacity to 25.5Ah while keeping the system at a steady 12V.

Power-Sonic PSH-1280F2-FR — 12V 8.5Ah sealed lead-acid battery

Choosing the Inverter & Wiring

The heart of the build is a 300W pure sine wave inverter. For safety I installed a 40A inline fuse on the positive line as close to the battery bank as possible to act as a fail-safe against short circuits.

Wiring Diagram

Wiring diagram of the parallel battery bank, fuse, inverter, and charger

Copy the Mermaid chart source →

Keeping It Charged

To keep the batteries healthy I integrated a NOCO Genius 1 smart maintainer. This little 1A charger stays plugged in all the time and uses a dedicated AGM mode to float the batteries at 13.6V. This setup means my bank is always sitting at 100% capacity and ready to go.

NOCO Genius 1 smart charger set to 12V AGM mode

The Final Build

Completed backup power supply — three batteries, inverter, and fuse wired inside a plastic bin

Results & Takeaways

Compared to a standard APC 650 unit, my DIY system actually has about 306Wh of total energy, roughly 3x the capacity of those entry-level store-bought backups.

Parts List (no affiliation)


Chris Trummer © 2026